8月1日,beat365正版唯一官方网站关于此次疫情防控的线上调研与宣传团队在线上召开启动会议。本次会议由队长詹乐乐主持,全体成员参加。
会议伊始,詹乐乐向全体成员介绍了此次社会实践的主题以及背景意义。此次疫情如同狰狞的恶魔般疯狂袭来,牵动着全国人民的心。疫情发生之初,党中央精准施策,统一领导,有力控制住了疫情的蔓延。再肆虐的病毒也打不倒英雄的人民,那些奋战在疫情抗击前线的医护人员,他们是这次抗疫战争中的中坚力量,他们团结一心、勇于奉献的决心更体现了伟大的民族精神。此次调查及宣传活动意在为广大群众科普防疫知识,让群众了解国家的防疫措施,倡导群众积极响应国家的号召,让群众体会到此次疫情所体现出来的我国制度上的优势,以及将疫情抗击中的英雄事迹宣传开来,增强群众的民族自豪感。

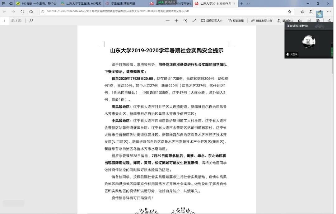
主题及背景意义介绍完后,詹乐乐向队员提出了此次实践活动的主要任务并进行了任务分配。由吴智俊负责“疫情防控知识以及如何面对疫情”的调查问卷的制作;由崔成加措和赵荣共同完成电子版的“疫情防控知识和疫情防控中的英雄事迹”制作;由余飞和高楥园分别完成关于在本次疫情中,我国防控政策积极有为,疫情防控有力,我校积极投身疫情防控工作并取得一定成效,以及抗击疫情的过程当中发生的一些具体的英雄事迹的宣传性视频和推文的制作;由蔡昌昊线下走访当地居民,采访当地居民对于疫情的了解程度以及对国家防疫政策的了解程度,并向居民介绍此次抗击疫情当中让人们难以忘怀的抗疫英雄事迹。在任务分配完成后,詹乐乐让队员们提出自己的意见和建议,大家各抒己见,纷纷提出自己的想法并积极讨论,为此次实践活动的顺利进行增添保障。最后,队长詹乐乐强调了此次暑期社会实践活动的安全问题,并和组员共同阅读了《beat365正版唯一官方网站2019-2020学年暑期社会实践安全提示》。

本次启动会议介绍了团队实践活动开展的主题及背景意义,合理分配了任务,队长与队员们交流了自己的意见与建议,并强调了安全问题,有助于后续调研宣传工作的顺利进行。
(图/吴智俊 文/詹乐乐)